Molecular Cancer|复旦大学肝癌研究所利用单细胞测序揭示肝癌的肿瘤异质性

发表时间:2024-08-14 18:28作者:七七


导语

肝细胞癌(HCC)是最常见的原发性肝癌,其高发病率和死亡率给全球健康造成了重大负担。HCC在不同肿瘤间甚至同一肿瘤内复杂多样的分子性质,表现为肿瘤异质性,这对理解促进肿瘤进展和转移的潜在机制提出了巨大挑战。既往研究利用多种组学方法研究了HCC的肿瘤异质性,建立了多个肿瘤亚组分类。然而,由于技术限制,这些异质性分类不能区分肿瘤细胞和肿瘤微环境。虽然有一些研究调查了不同恶性肿瘤的细胞肿瘤异质性,但HCC在单细胞水平上的肿瘤异质性尚不清楚。因此,作者旨在全面定义和描述具有高转移潜力的肿瘤细胞,揭示肿瘤细胞与肿瘤微环境(tTME)相互作用的潜在机制。


单细胞测序网讯:近日,复旦大学附属中山医院黄傲和周俭团队在Molecular Cancer上发表了题为“Single-cell tumor heterogeneity landscape of hepatocellular carcinoma: unraveling the pro-metastatic subtype and its interaction loop with fibroblasts”的研究论文,作者通过整合52个单细胞RNA测序数据和5个空间转录组学数据,建立了HCC恶性细胞的异质性景观。作者在肿瘤细胞中发现了三种亚型,包括Metab亚型、Prol亚型和EMT亚型。富集分析发现,这三种亚型具有代谢、增殖和上皮间质转化的不同特征。通过建立恶性细胞的异质性,作者确定了HCC的三亚型分类。其中,EMT亚型肿瘤细胞在转移中起着至关重要的作用。靶向肿瘤细胞和成纤维细胞之间的反馈回路是一种很有前途的抗转移策略。

作者通过单细胞RNA测序分析,深入探究了肝细胞癌(HCC)肿瘤细胞的异质性景观。在排除非肿瘤细胞后,共纳入92,411个来自52个HCC样本的肿瘤细胞进行分析。重新聚类后,发现这些肿瘤细胞可归类为三个主要亚型。亚型1主要表达代谢相关基因如ARG1和ALDOB;亚型2高表达增殖标记物TOP2A和STMN1;亚型3则特征性表达转移相关基因S100A6和S100A11。利用非负矩阵分解聚类验证了这一三亚型分类的稳健性,一致性中位数达87.4%。免疫荧光多重染色和空间转录组学分析也进一步确认了这三种独特的HCC肿瘤细胞亚型在临床样本中的存在(图1)。

图1 HCC的单细胞异质性景观识别三种亚型肿瘤细胞

通过分析 HCC 肿瘤细胞亚型的高变异基因,研究者探究了三种亚型的功能特征。亚型 1(Metab)显著富集代谢相关通路,体现高代谢活性。亚型 2(Prol)高表达细胞周期和增殖相关基因,具有较强的增殖能力。亚型 3(EMT)则富集细胞趋化和迁移过程,表现出强大的转移潜能,并伴有较高的癌干细胞标记物表达。进一步分析发现,Prol亚型可能是 Metab亚型和 EMT亚型的共同起源,空间转录组学数据验证了这一演化轨迹(图2)。

图2 肝癌三种肿瘤细胞亚型的功能特征及进化过程

大多数样本中, Prol亚型细胞维持稳定但非主导的比例,而 Metab亚型和 EMT亚型细胞在不同样本中占据互斥的主导地位。进一步分析发现,同一患者不同时间或部位取样的肿瘤样本,其亚型组成相似度显著高于不同患者间。重要的是,所有存在转移的患者,无论原发或转移灶,EMT亚型均占据主导地位,强化了其与转移能力的关联。在大样本临床队列验证中,基于亚型特征基因可将 HCC 患者分为 Metab-HCC、EMT-HCC 和混合亚型,EMT-HCC 患者预后最差。进一步分析发现,EMT-HCC 与 TP53 基因突变率升高、CTNNB1 突变率降低相关,这一亚型特异性的基因突变图谱也在细胞株水平得到验证。(图3)。

图3 三种亚型在样本水平上的组成

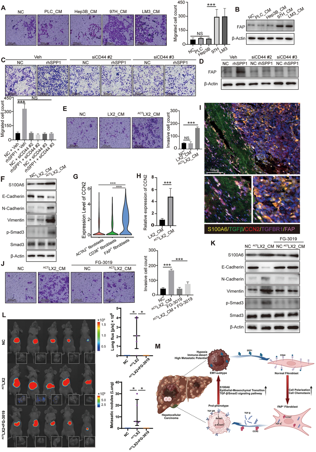
作者发现, EMT-HCC 肿瘤样本中纤维细胞明显富集,其中 FAP+纤维细胞尤为显著,免疫组化和空间转录组学验证了这一发现。细胞间相互作用分析显示,EMT-亚型肿瘤细胞与 FAP+纤维细胞之间存在最活跃的相互作用。通过筛查配体-受体对,发现 EMT-亚型肿瘤细胞高表达 SPP1,而其受体 CD44 主要存在于纤维细胞上。体外细胞培养实验证明,EMT-亚型肿瘤细胞分泌的 SPP1 可以显著促进纤维细胞的趋化和向 FAP+表型的转化,而敲低 SPP1 或阻断 CD44 均可逆转这一过程。这些结果表明,EMT-亚型肿瘤细胞可通过分泌 SPP1 招募纤维细胞,从而形成有利于肿瘤侵袭转移的肿瘤微环境。(图4)。

图4 SPP1-CD44和CCN2/ TGF-β-TGFBR1在肿瘤细胞和成纤维细胞之间的相互作用

作者建立了HCC的单细胞肿瘤异质性图谱,并揭示了肿瘤细胞的三亚型分类。其中,S100A6+ EMT亚型具有以EMT上调和缺氧为特征的促转移表型,并伴有TGF-β-SMAD通路的激活。此外,作者揭示了肿瘤细胞和成纤维细胞之间的反馈回路,代表了一个有希望的抗转移靶点。总之,作者的研究为HCC的肿瘤异质性提供了以前未知的见解,并确定了转移的潜在靶点。

原文连接:https://molecular-cancer.biomedcentral.com/articles/10.1186/s12943-024-02062-3



分享到:
关于单细胞测序网
单细胞测序网以“加速单细胞测序产业转化”为核心理念,打造聚焦单细胞测序及时空组学领域的资讯和产业服务平台。我们与全国上百家医疗机构、科研机构、专业协会、第三方实验室以及单细胞测序科技企业建立紧密合作关系,以专业深度的视角,给行业从业人员传递最新最全的科研资讯和产业信息。
微信公众号
友情链接:单细胞测序网  早筛网