Nature|单细胞测序绘制脑细胞的衰老轨迹

发表时间:2024-09-02 18:21作者:七七


导语

随着高通量分子测量和分析方法的进步,老化的人类大脑的分子表征已经大大扩展。虽然使用大量组织剖面分析尸检脑样本可以获得AD的分子洞察力,但它们失去了大脑复杂细胞结构的关键细节。单细胞(snRNA-seq)和单核(snRNA-seq) RNA测序技术提供了不同的视角,突出了AD在多种细胞类型(胶质细胞、神经元和血管细胞)表达程序中的相关变化。每种细胞类型的特定亚群都与AD有关,并且它们被组织成与AD有关的各种细胞类型的多细胞群落。阿尔茨海默病(AD)与多种细胞状态有关,但这些状态何时以及如何影响AD的发病仍不清楚。


单细胞测序网讯:2024年8月28日,哥伦比亚大学Philip L. De Jager团队在Nature上发表了题为“Cellular communities reveal trajectories of brain ageing and Alzheimer’s disease”的研究论文,在这里,作者使用数据驱动的方法来重建大脑细胞环境的动态,并确定了导致AD的轨迹,这与其他与衰老相关的影响不同。首先,作者从437名老年人中采集了165万个单核RNA测序图谱,构建了老年前额叶皮层的综合细胞图谱,并确定了与AD相关特征相关的特定胶质和神经元亚群。然后,因果模型优先考虑了两种不同的脂质相关小胶质细胞亚群——一种驱动淀粉样蛋白-β蛋白病变,另一种介导淀粉样蛋白-β对tau蛋白病变的影响——以及一种介导tau对认知能力下降的影响的星形胶质细胞亚群。为了模拟细胞环境的动态,我们设计了BEYOND方法,该方法确定了两种不同的脑衰老轨迹,每种轨迹都由某些细胞群落的协调渐进变化定义,导致(1)AD痴呆或(2)选择性脑衰老。

作者利用单细胞核转录组测序技术构建了一个覆盖老年大脑新皮质的细胞图谱。通过分析来自465名ROSMAP研究参与者的1,649,672个高质量细胞核转录组,研究者识别了95种细胞亚群,涵盖大脑的所有主要细胞类型。具体包括16种微小胶质细胞亚群、10种星形胶质细胞亚群、12种成熟少突神经胶质细胞亚群以及3种少突胶质细胞前体亚群。此外,还鉴定出血管微环境、兴奋性神经元和抑制性神经元的多样性。该细胞图谱为进一步研究老年大脑的细胞异质性、衰老和神经退行性疾病提供了重要参考。这一详细的细胞谱系可作为理解大脑功能和疾病机制的基础(图1)。

图1 老年和AD皮层的细胞图谱

作者选择了三个定量的AD相关特征作为分析对象:新皮层淀粉样蛋白负荷、新皮层tau负荷和死前认知功能下降速率。这些连续性指标比简单的AD诊断提供更高的统计功效。在437名参与者的发现样本中,作者使用线性回归分析细胞亚群比例与AD相关特征之间的关联,发现两种脂质相关的微小胶质细胞亚群(Mic.12和Mic.13)与淀粉样蛋白和tau负荷显著相关,Mic.13还与认知功能下降速率相关。作者使用673名参与者的复制样本进行验证,确认了发现样本中的主要结果。在1,110名参与者的整合分析中,通过增加统计功效,不仅验证了之前的发现,还发现了更多与AD相关的细胞亚群,尤其是少突神经胶质细胞和兴奋性神经元。总之,这项研究系统地鉴定了与AD相关的细胞亚群,为进一步理解AD的发病机制提供了重要线索。(图2)。

图2 将细胞亚群与AD特征联系起来

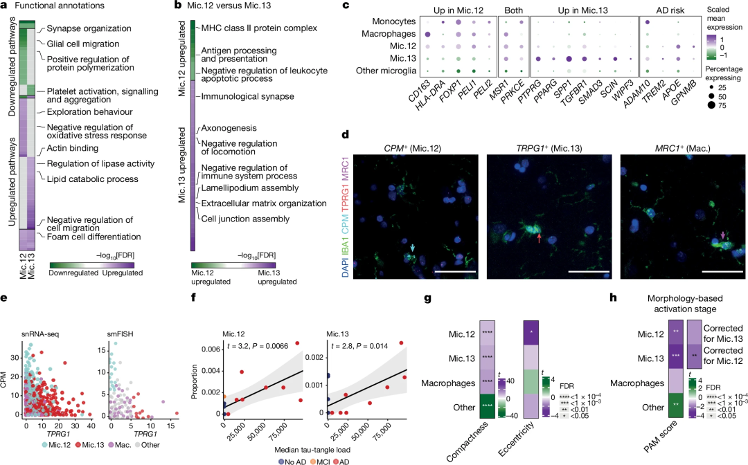
作者描述了两种与疾病相关的微小胶质细胞亚群Mic.12和Mic.13的特征:这两种亚群都高表达阿尔茨海默病易感基因APOE和GPNMB。但它们也存在明显差异:Mic.12高表达与内吞小泡调控和MHC II相关基因;Mic.13高表达与细胞黏附、细胞外基质组织和负调节免疫过程相关的基因,包括另一个AD易感基因TREM2。通过单分子FISH实验验证,Mic.12和Mic.13确实是两种不同的微小胶质细胞亚群。Mic.12和Mic.13的tau负荷相关性与转录组分析结果一致。形态学分析显示,Mic.12和Mic.13的细胞膜突起减少,且Mic.12细胞更加细长。与此相符,这两种亚群的激活态微小胶质细胞比例更高。进一步分析发现,Mic.13可能是激活态微小胶质细胞的主要驱动者。综上所述,这两种微小胶质细胞亚群在阿尔茨海默病发病机制中可能发挥关键作用(图3)。

图3 两种疾病相关的小胶质细胞状态

作者提出的一个概念分析框架BEYOND,用于识别老年人大脑衰老的异质性轨迹:BEYOND构建了一个高维的细胞环境流形,每个参与者都表示为流形上的一个点。通过分析细胞环境的相似性,BEYOND重建出两条主要的细胞变化轨迹。将这两条轨迹与AD相关特征相关联,发现一条轨迹与AD特征呈现单调增加的趋势,被命名为"通向AD的轨迹"(prAD)。另一条轨迹则显示相对稳定的淀粉样蛋白水平、较低的tau病理和认知下降较缓慢,被命名为"大脑老化的替代轨迹"(ABA)。ABA轨迹上的个体可能受到其他未知的神经病理学因素或保护机制的影响,导致变化模式的多样性。作者在独立的复制样本中重复验证了这两条主要轨迹及其与AD相关特征的关联。总之,BEYOND识别出老年大脑具有两条不同的衰老轨迹,这可能反映出AD发病的异质性(图4)。

图4 大脑衰老的不同细胞路径

在阿尔茨海默病的发展轨迹中,作者提出了一系列事件,其中某些小胶质细胞和星形胶质细胞亚群在因果链的不同阶段优先发挥重要作用,从淀粉样蛋白病理积累开始,发展到tau蛋白病变,最终,导致认知能力下降和老年痴呆症。这些见解突出了AD特定阶段的重要治疗靶点。因此,作者为阿尔茨海默病病理生理学的新视角提供了细胞基础,为个性化治疗开发提供了信息。

原文连接:https://www.nature.com/articles/s41586-024-07822-1



分享到:
关于单细胞测序网
单细胞测序网以“加速单细胞测序产业转化”为核心理念,打造聚焦单细胞测序及时空组学领域的资讯和产业服务平台。我们与全国上百家医疗机构、科研机构、专业协会、第三方实验室以及单细胞测序科技企业建立紧密合作关系,以专业深度的视角,给行业从业人员传递最新最全的科研资讯和产业信息。
微信公众号
友情链接:单细胞测序网  早筛网