Nat Commun | 多维度突破!阿尔兹海默症单细胞及空间组数据大集成,实现多物种、疾病、组织和细胞类型的数据整合

发表时间:2024-06-18 08:24作者:语棠


导语

阿尔茨海默症(AD)是一种全球常见的进行性神经退行性疾病。尽管关于AD的医学研究取得了重大进展,但AD的治疗干预措施仍然效果欠佳。这一难题凸显了探索AD病理学和细胞学复杂分子机制的紧迫性。

单细胞RNA测序(scRNA-seq)、单核RNA测序(snRNA-seq)及空间转录组学等技术为学界探索AD发病机制带来了新的曙光。然而,这些公开可用的 scRNA-seq、snRNA-seq 和 ST 数据尚未被任何AD数据库很好地收集和管理。因此,学界迫切需要一个能够在各种分辨率下研究AD的转录组学改变及其调控机制、并能提供全面生物信息学分析工具的强大数据库。


单细胞测序网讯:2024年6月6日,美国俄亥俄州立大学神经科学系Hongjun Fu团队与生物医学信息学系 Qin Ma团队共同在Nature Communications上发表了题为“A single-cell and spatial RNA-seq database for Alzheimer’s disease (ssREAD)”的研究论文,推出了更丰富的阿尔茨海默症单细胞/空间转录组集成数据库ssREAD(https://bmblx.bmi.osumc.edu/ssread/)

ssREAD数据库包含了来自67项AD相关scRNA-seq/snRNA-seq研究的1,053个样本,整合为277个集成数据集,总计7,332,202个细胞。此外,它还包含来自18项人类/小鼠大脑研究共381个ST数据集。每个数据集都标注了物种、性别、大脑区域、疾病/控制状态、年龄和 AD Braak分期等详细信息(图1)。基准测试表明ssREAD较同时期的AD数据集而言,具有更大的数据深度与广度。

图1 ssREAD数据库特征(截至2023年12月)

ssREAD还提供了深入的数据分析与结果解释。对于单细胞研究,它提供细胞聚类、细胞类型注释、标记基因表达可视化和细胞比例分析等功能;对于ST研究,它提供原始空间HE图像、层/组织结构/空间域注释、空间图谱标记基因表达等可视化(图2a、b)。此外,ssREAD还具备跨数据查询分析、单个数据集与集成细胞图谱的细胞类型/层特异性调控子等模块。

图2 ssREAD功能概述

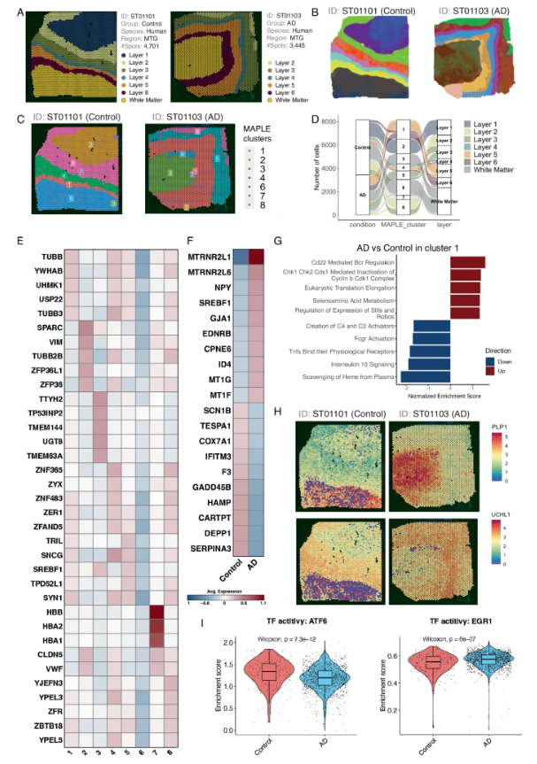
研究人员使用两个ST数据集(ST01101和ST01103)来验证ssREAD的可靠性,在对两个人类颞中回(MTG)脑样本进行功能层注释后,对AD组(ST01103)和对照组(ST01101)的每个功能层进行了DEGs分析与通路富集(图3)。随后,研究人员进行了转录因子与相关基因研究,发现了一个由10个TFs(即NR1H3、SREBF1、ATF6、TAL1、SOX10、NFYAs、ARs、MYC、HIF1A和EGR1)和2,164个基因组成的网络,其中ATF6和EGR1与AD病理机制相关,可能参与应激反应。

图3 空间转录组亚群多维分析

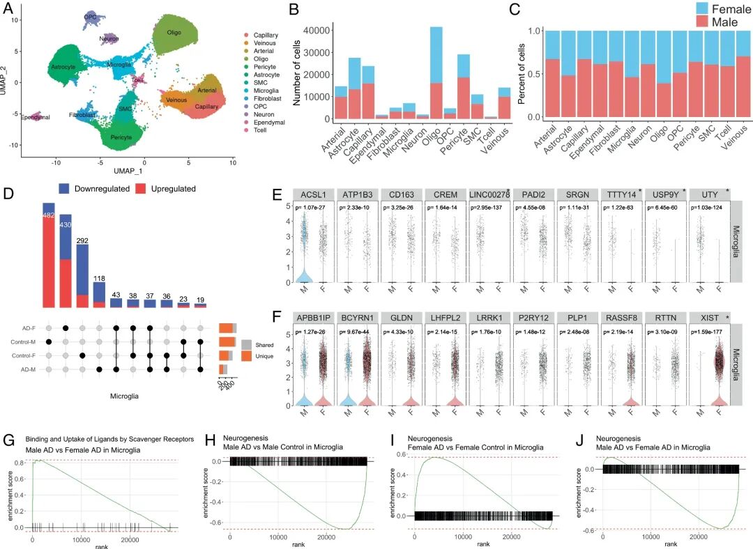
ssREAD最突出的功能之一是通过整合sc/snRNA-seq和ST数据实现spot反卷积,它在单细胞和空间组学数据之间架起了一座桥梁,有助于使用CARD R软件包在ST数据集和SEA-AD图谱之间进行细胞类型的反卷积分析;ssREAD还可利用大量的单细胞组学数据,深入研究AD在细胞水平上的性别特异性。研究人员即根据ssREAD发现女性的少突胶质细胞、星形胶质细胞和小胶质细胞较男性多,并在雄性小胶质细胞和雌性小胶质细胞中鉴定了DEGs,在与性别相关的AD组和对照组中发现了AD神经发生的性别依赖性失调现象(图4)。

图4 AD细胞水平上的性别特异性探索

综上所述,研究团队开发了一个用于AD研究的单细胞/空间转录组学数据库ssREAD,包含各种物种、疾病、组织和细胞类型的AD数据,具备多种编程语言、机器学习框架和数据可视化库的尖端服务器架构,可以利用高性能计算来高效管理大规模单细胞数据分析。

原文链接:https://www.nature.com/articles/s41467-024-49133-z#article-comments



分享到:
关于单细胞测序网
单细胞测序网以“加速单细胞测序产业转化”为核心理念,打造聚焦单细胞测序及时空组学领域的资讯和产业服务平台。我们与全国上百家医疗机构、科研机构、专业协会、第三方实验室以及单细胞测序科技企业建立紧密合作关系,以专业深度的视角,给行业从业人员传递最新最全的科研资讯和产业信息。
微信公众号
友情链接:单细胞测序网  早筛网