Nature | 人类细胞图谱计划再下一城!张宏波/Sarah合作绘制首个人类胚胎肢体发育空间与时间图谱

发表时间:2023-12-07 18:20作者:Reny


导语

人类的四肢在受孕后的第四周出现,最初是以未分化的细胞团的形式出现在身体两侧,没有特定的形状或功能。发育到了第8周,它们分化良好,具有复杂的解剖结构,并可立即被辨认出来,包括手指和脚趾,这需要细胞快速而精确的协调。对这一过程的任何微小干扰都会对下游产生影响,这就是为什么肢体变异是出生时最常报告的出生综合征之一。全球每500 个新生儿中就有一个受到影响。虽然人们已经在小鼠和小鸡模型中对肢体发育进行了广泛的研究,但这些研究在多大程度上反映了人类的情况至今仍不清楚。


单细胞测序网讯:当地时间12月6日,中山大学张宏波教授课题组、英国Wellcome Sanger研究所Sarah Teichmann课题组等研究人员Nature杂志上以“A human embryonic limb cell atlas resolved in space and time”为题发表了最新研究成果,首次绘制了整个人类肢体发育过程的时空细胞图谱,捕捉了肢体形成早期阶段支配肢体快速发育的复杂基因调控过程,并揭示了发育细胞与一些先天性肢体综合征(如手指短和多余手指)之间的新联系。该研究属于人类细胞图谱计划(HCA)的一个部分,相关资源可公开获取。(https://developmental.cellatlas.io/embryonic-limb)
在这项新研究中,研究人员用单细胞转录组RNA测序和空间转录组学分析了发育5至9周的组织,从125,955个捕获的单细胞中鉴定出67个不同的细胞簇,并在四个孕早期时间点上对它们进行了空间定位,从而揭示了肢体发育的情况。通过追踪在特定时间和特定区域激活的特定基因表达程序,并对组织进行特殊染色,清楚地展示了细胞群是如何以不同方式排列成成形肢体的。
研究人员发现,某些基因模式对手足的形成具有影响。如:IRX1、SOX9和MSX1是与肢体形成密切相关的关键基因,它们展现出动态的基因表达模式。它们独特的分布确保了“凿刻”过程的发生。IRX1对于手指的形成至关重要,而SOX9则对骨骼发育至关重要,它们在发育肢体内汇合成五个不同的长度,而MSX1则位于这些群集之间的间隔空间(指/趾间隙)中,与未分化细胞相关。大约在发育的第七周,负责指/趾间细胞死亡的分子被激活,导致间隙中的细胞被消灭。这种精心策划的细胞死亡程序最终形成了轮廓分明的手指或脚趾。这些基因一旦被破坏,就会与特定的肢体综合症有关,如短指(brachydactyly)和多指(polysyndactyly)。
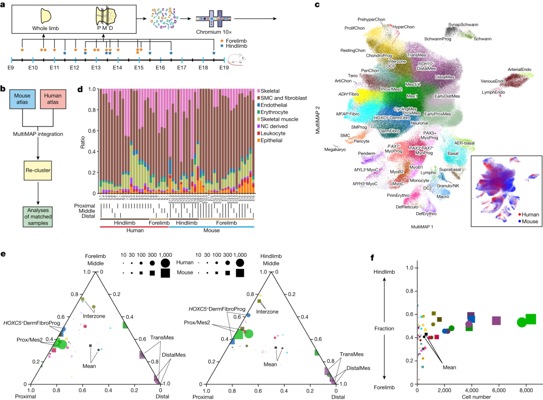
研究人员对小鼠胚胎肢体进行了单细胞 RNA 测序,以便进行跨物种发育比较,结果发现人类和小鼠的肢体发育在许多方面是相同的。

人肢体和小鼠肢体之间的单细胞图谱比较

研究还发现了人类肌肉发育的两个阶段,每个阶段的特征都是由不同基因表达程序调控的不同细胞状态,并确定了肌肉蛋白(MSC)是维持肌肉干细胞特征的关键转录抑制因子。
总之,这些发现不仅深入揭示了人类肢体发育的特征,还提供了可能影响先天性肢体综合征诊断和治疗的重要见解。
该研究的通讯作者、中山大学的张宏波教授说:"我们所揭示的是一个高度复杂和精确调控的过程,这就像观看一位雕刻家在工作,凿开一块块大理石,展现出一件件杰作。在这种情况下,大自然就是雕刻师,其结果就是我们手指和脚趾令人难以惊叹的复杂性。"
另一位通讯作者、Wellcome Sanger 研究所的Sarah Teichmann教授是人类细胞图谱计划的发起人之一,他表示:"我们第一次能够在空间和时间上以单细胞分辨率捕捉到肢体发育的非凡过程。我们在人类细胞图谱中的工作加深了我们对解剖学上复杂结构如何形成的理解,帮助我们揭示了人类健康发育背后的遗传和细胞过程,对研究和医疗保健产生了许多影响。例如,我们发现了可能调控肌肉干细胞的关键基因 MSC 和 PITX1 的新作用,这为治疗肌肉相关疾病或损伤提供了可能。"。

原文献:
https://www.nature.com/articles/s41586-023-06806-x
参考资料:
https://www.eurekalert.org/news-releases/1010142

-end-
加入单细胞行业交流群,请关注公众号回复“进群

分享到:
关于单细胞测序网
单细胞测序网以“加速单细胞测序产业转化”为核心理念,打造聚焦单细胞测序及时空组学领域的资讯和产业服务平台。我们与全国上百家医疗机构、科研机构、专业协会、第三方实验室以及单细胞测序科技企业建立紧密合作关系,以专业深度的视角,给行业从业人员传递最新最全的科研资讯和产业信息。
微信公众号
友情链接:单细胞测序网  早筛网