Nature | 易基因DNA甲基化测序助力人多能干细胞向胚胎全能8细胞的人工诱导

发表时间:2022-05-27 10:04作者:易基因

北京时间2022年3月22日凌晨,《Nature》期刊在线刊登了由中国科学院广州生物医学与健康研究所等单位牵头,深圳市易基因科技有限公司、中国科学技术大学等单位参与,应用人多能干细胞向胚胎8细胞状态人工诱导的科研成果。深圳市易基因科技有限公司运用简化基因组甲基化测序、单细胞和微量细胞基因组DNA甲基化测序等技术,完成了研究中不同人工干预及细胞状态下的基因组DNA甲基化的时空动态变化。


图片

图源Nature官网

https://doi.org/10.1038/s41586-022-04625-0


论文中,研究者设计了一种非转基因、快速、可控的“细胞重编程”方法,将人的多能干细胞转化为全能性的8细胞期胚胎样细胞,重编程形成的8CLC在转录和表观遗传修饰上与人类8细胞胚胎十分类似。
首先,研究者通过人类胚胎干细胞(ESC)筛选了针对信号转导和表观遗传途径的抑制剂,以逐渐确定产生8CLC的允许培养条件。在第一轮中,研究者将MEK抑制剂PD0325901 (PD),tankyrase抑制剂IWR1和人LIF跟化学培养基结合,获得具有原始多能干细胞样克隆形态和基因表达的人多能干细胞(图1)。在第二轮中,研究者结合这种基础培养基,测试了14种额外的添加成分,其中组蛋白H3K27甲基化转移酶EZH2抑制剂DZNep和I类组蛋白去乙酰化酶HDAC抑制剂TSA的添加,显著提升多潜能相关基因的表达。转化过程经过约12天(3代),无明显细胞死亡(图1)。 研究者将这种原始培养基命名为4CL(4种化学物质+ LIF),并在多个雄性和雌性ESC和iPSC细胞系中验证了它的有效性,观察到达15代没有明显核型异常的干细胞维持。


研究者进一步观察4CL中TSA和DZNep剂量的增加对原始多能干细胞的影响。结果发现, 5天后,这种增强的4CL培养基(e4CL)促进了TPRX1、ZSCAN4、ZSCAN5B、DUXA/B和ZNF280A等全能性基因的表达,这些基因在不同的原始培养基中,在PSC细胞中表达量较低,尤其是在扩展多能干细胞中(expanded pluripotent stem cells, EPSC).在e4CL培养基中,细胞的核型保持正常,但不能传代进行扩增培养,这可能与全能性细胞缺乏自我更新能力有关。 始发态细胞在e4CL中直接培养7天也可以激活全能性基因(图1),这种方法称为直接e4CL(direct e4CL),以区别于阶梯式的,首先是4CL,然后是e4CL转化(阶梯式e4CL)。


图片
图1 始发态PSC在4CL、阶梯e4CL和直接e4CL培养基形成naïve PSC和8CLC的示意图


DNA甲基化是基因表达的重要调控因子,在早期胚胎发育、始发态向原始态多能干细胞转化过程中,DNA甲基化将发生显著动态改变。已有研究报道,人工诱导过程DNA大范围的去甲基化与基因组稳定性的风险增加密切相关。研究者通过与胚胎发育8细胞DNA甲基化对比,探究e4CL培养基用于8CLC细胞转化过程中,原始多能和全能性基因的甲基化变化情况。


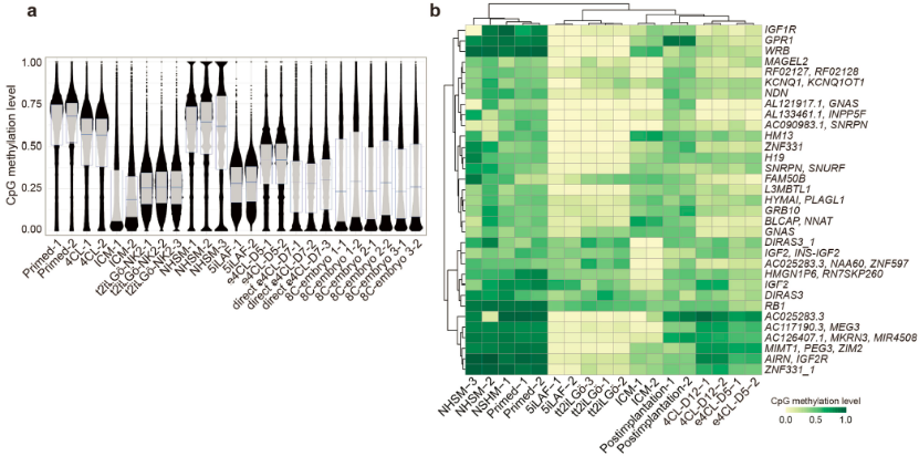
首先,对始发态PSC、4CL 12天培养的原始态PSC和进一步e4CL 5天培养,以及直接e4CL 7天培养的细胞进行简化基因组甲基化测序。结果显示4CL 12天培养的原始态PSC甲基化水平比始发态PSC甲基化水平更低(图2a),且与各种已发表的诱导技术相比,4CL 12天培养的原始态PSC基因组印迹位点与胚胎内细胞团 (ICM) 相似性程度更高(图2b) 。直接e4CL 7天培养细胞甲基化水平与胚胎8细胞甲基化水平相似(图2a)。


图片

图2 简化基因组甲基化对不同培养条件细胞整体甲基化检测(a)及印记基因CG甲基化检测(b)

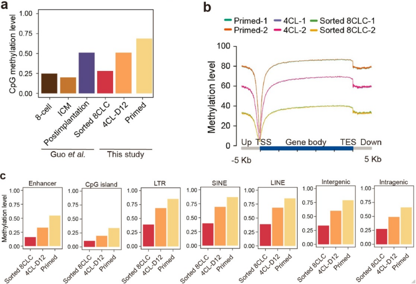
此外,通过对8CLC细胞,4CL 12天培养原始PSC细胞以及始发态PSC细胞进行全基因组单/微量细胞甲基化测序,结果显示,8CLC甲基化水平比4CL 12天培养的原始PSC或始发态PSC细胞甲基化水平更低,跟8细胞胚胎甲基化水平相当(图3a)。转录起始位点、gene bodies和特定基因元件(如增强子、CG岛、LTR、SINE、LINE、intergenic和intragenic等),8CLC甲基化水平也同样比4CL 12天培养的原始PSC或始发态PSC细胞甲基化水平低(图3b,c)。

图片

图3 始发态PSC、4CL和8CLC微量/单细胞全基因组甲基化测序甲基化水平分析

无论是简化基因组甲基化测序结果还是微量细胞全基因组甲基化测序,原始多潜能基因和全能基因甲基化水平都保持相对一致水平(图4)。


图片

图4 全基因组甲基化测序分析原始多潜能基因(蓝色)和全能基因(红色)甲基化状态改变


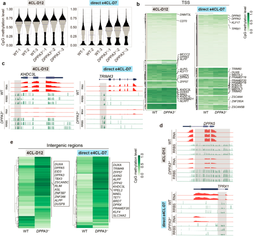
为进一步探索8CLC细胞形成分子机制,研究者分析了不同细胞状态的基因表达差异,发现449个基因表达在8CLC中上调,几乎无下调基因。其中DPPA3和TPRX1基因处于上调前五基因内。已知DPPA3与UHRF1及DNMT1作用,控制小鼠卵母细胞被动去甲基化过程。DPPA3也通过调控印记基因甲基化修饰,参与到小鼠体细胞重编程过程。作者敲除DPPA3基因阻断了始发态PSC细胞向原始态PSC细胞的转化。敲除TPRX1基因阻断了阶段式e4CL和直接e4CL诱导8细胞胚胎标志物的形成,但是对4CL 12天培养原始态PSC的形成影响不大。与上述结果相对应,DPPA3基因敲除后,4CL 12天和e4CL 直接7天细胞基因组DNA甲基化整体升高(图5a)。DPPA5和KHDC3L等原始多潜能基因,以及TPRX1和TRIM43等全能基因转录起始位点区域DNA甲基化在DPPA3敲除后都升高(图5b-d)。DPPA3敲除后,基因间区DNA甲基化同样升高(图5e),提示其作为远端调节区域和3D染色质相互作用的潜在位点 。表明8CLC转化过程中细胞功能和基因调控网络的重组发生了重大变化。


图片

图5 DPPA3基因敲除后不同细胞甲基化变化


论文的通讯作者,中国科学院Miguel A. Esteban教授、Md. Abdul Mazid博士和李文娟博士表示:这些全能性的8细胞期胚胎样细胞重建了受精卵仅分裂3次后的胚胎状态,相比过去的多能干细胞,这种细胞可以分化为胎盘组织,并可能发育为更成熟的各类身体组织,为全世界数百万需要进行器官移植的患者带来了福音。


深圳市易基因科技有限公司联合创始人,也是项目主要参与者王君文博士表示:“表观遗传特别是DNA甲基化调控在胚胎发育过程中发挥重要的作用。哺乳动物受精后,精子首先经历一个快速去甲基化过程。随后,卵子来源基因组DNA在2细胞到8细胞发育期间进一步去甲基化,直到桑葚胚,整个受精卵基本完成甲基化去除。在随后的约囊胚期,整个受精卵在DNA甲基化转移酶DNMT3A和DNMT3B等一系列酶控作用下,精确完成DNA甲基化的重编程,调控细胞的定向发育。


目前,易基因科技有限公司在DNA甲基化修饰等表观遗传检测领域,积累了一系列国际先进技术,可对高通量单细胞甲基化组学研究,微量DNA甲基化测序,ctDNA、FFPE等严重降解痕量DNA甲基化检测等,提供多种有效解决方案。低成本、高通量的单细胞甲基化组学测序技术建立,将为研究者对不同时间和空间的单细胞表观修饰研究奠定基础。
1)微量细胞或单细胞全基因组甲基化测序(Micro DNA-WGBSDNA起始量:
     单细胞/100-1000个细胞
     1ng基因组DNA
     90%以上基因组CG覆盖
2)微量细胞或DNA简化基因组甲基化测序(Micro DNA-RRBSDNA起始量:
     1ng基因组DNA;
     10-20M有效CG位点覆盖;
     10-20G测序数据量;
3)微量cfDNA简化基因组甲基化测序(cfDNA-RBS)
     100ul血浆或1ng cfDNA
     10M有效CG位点覆盖
     15-20G测序数据量

参考文献:


1、 Mazid, M.A., Ward, C., Luo, Z. et al. Rolling back of human pluripotent stem cells to an 8-cell embryo-like stage. Nature (2022).

2、 Pastor, W. A. et al. Naive human pluripotent cells feature a methylation landscape devoid of blastocyst or germline memory. Cell Stem Cell 18, 323–329 (2016).

3、 Smith, Z. D. et al. DNA methylation dynamics of the human preimplantation embryo. Nature 511, 611–615 (2014).

4、 Wang, Y. et al. Single-cell multiomics sequencing reveals the functional regulatory landscape of early embryos. Nat Commun 12, 1247 (2021).



分享到:
关于单细胞测序网
单细胞测序网以“加速单细胞测序产业转化”为核心理念,打造聚焦单细胞测序及时空组学领域的资讯和产业服务平台。我们与全国上百家医疗机构、科研机构、专业协会、第三方实验室以及单细胞测序科技企业建立紧密合作关系,以专业深度的视角,给行业从业人员传递最新最全的科研资讯和产业信息。
微信公众号
友情链接:单细胞测序网  早筛网