Adv Sci | 严向明团队揭示血小板来源THSB1靶向循环M2巨噬细胞加剧肾损伤纤维化

发表时间:2024-06-11 11:48作者:语棠


导语

急性肾损伤(AKI)是一种复杂的临床综合征,具有多因素病因和显著的发病率,通常引发慢性肾脏病,并给治疗管理带来相当大的挑战。随着肾脏疾病发病率的增加,肾病学界迫切需要制定治疗策略来对抗肾损伤后纤维化。

免疫细胞(包括血小板)主要通过其释放的细胞因子在肾损伤修复过程中起着关键作用。然而,血小板在肾损伤与修复中的具体作用仍未得到充分探索。


单细胞测序网讯:2024年6月5日,美国加州大学戴维斯分校Ching-Hsien Chen与苏州大学严向明团队共同在ADVANCED SCIENCE上发表了题为“Single-Cell Spatial Transcriptomics Unveils Platelet-Fueled Cycling Macrophages for Kidney Fibrosis”的研究论文,采用单细胞与空间转录组学技术揭示了血小板在肾脏缺血/再灌注损伤修复中的危害以及其对急性肾损伤向慢性肾病转变的存进作用。

研究人员首先分析了102名易患缺血/再灌注AKI患者的基础血小板计数与血清肌酐(SCr)水平之间的关系,证实二者之间存在显著正相关,表明肾功能不全(如SCr水平升高)与血小板活性之间存在潜在的机制联系(图1A-C)。

图1 I/R AKI小鼠模型的单细胞与空间转录组学图谱

随后,研究人员构建了双侧I/R损伤小鼠模型,采集受损与正常肾脏进行scRNA-seq与空间转录组分析(图1D),发现在与组织损伤和修复相关的分子中,I/R处理的小鼠肾脏中炎症标志物Lcn2、血小板活化标志物Pf4和促纤维化标志物Tgfb1和Acta2的表达升高(图 1E-H),对血小板活化标志物血小板因子4(Pf4)的表达分析显示其在巨噬细胞中特异性表达(图1K),通路分析显示AKI组的促纤维化通路明显上调(图1L)。

接下来,研究人员对经过48 h双侧肾脏I/R手术的野生型C57小鼠尾静脉注射小鼠血小板耗竭抗体R300或同种型IgG,假手术组为对照。术后第7天收集肾脏做组织病理学、scRNA-seq与ST(图2A-C),病理结果显示接受I/R手术并用IgG治疗的小鼠肾脏存在明显的结构损伤及纤维化加剧,而接受R300治疗的I/R组小鼠的肾脏表现出显着减弱的组织学损伤、纤维化减少和α-SMA信号减弱,这表明血小板耗竭可改善肾损伤并阻碍随后的纤维化发展。ST分析支持这一结果(图2D-I)。

图2 血小板耗竭可减轻I/R诱导的肾损伤和纤维化

与ST数据类似,scRNA-seq同样发现经R300治疗的I/R组小鼠肾脏的纤维化与巨噬细胞特征减弱(图3A-B),利用GSEA Hallmark通路富集发现R300治疗组的成纤维细胞群下调炎症通路、增强促纤维化信号,表明血小板对成纤维细胞活性和整个纤维化过程的潜在影响(图3D)。

深入分析巨噬细胞-成纤维细胞信号通讯,发现THBS1是两种细胞类型的主要信号调节剂(图3F、G)。THBS1配体-受体相互作用分析指出多条可能来自巨噬细胞的复杂通讯途径,并在富含血小板的环境中靶向成纤维细胞。蛋白质印迹分析证实大多数THBS1来源血小板(图3H、I)。

图3 血小板衍生的THBS1信号转导介导I/R诱导的肾纤维化中巨噬细胞-成纤维细胞通讯

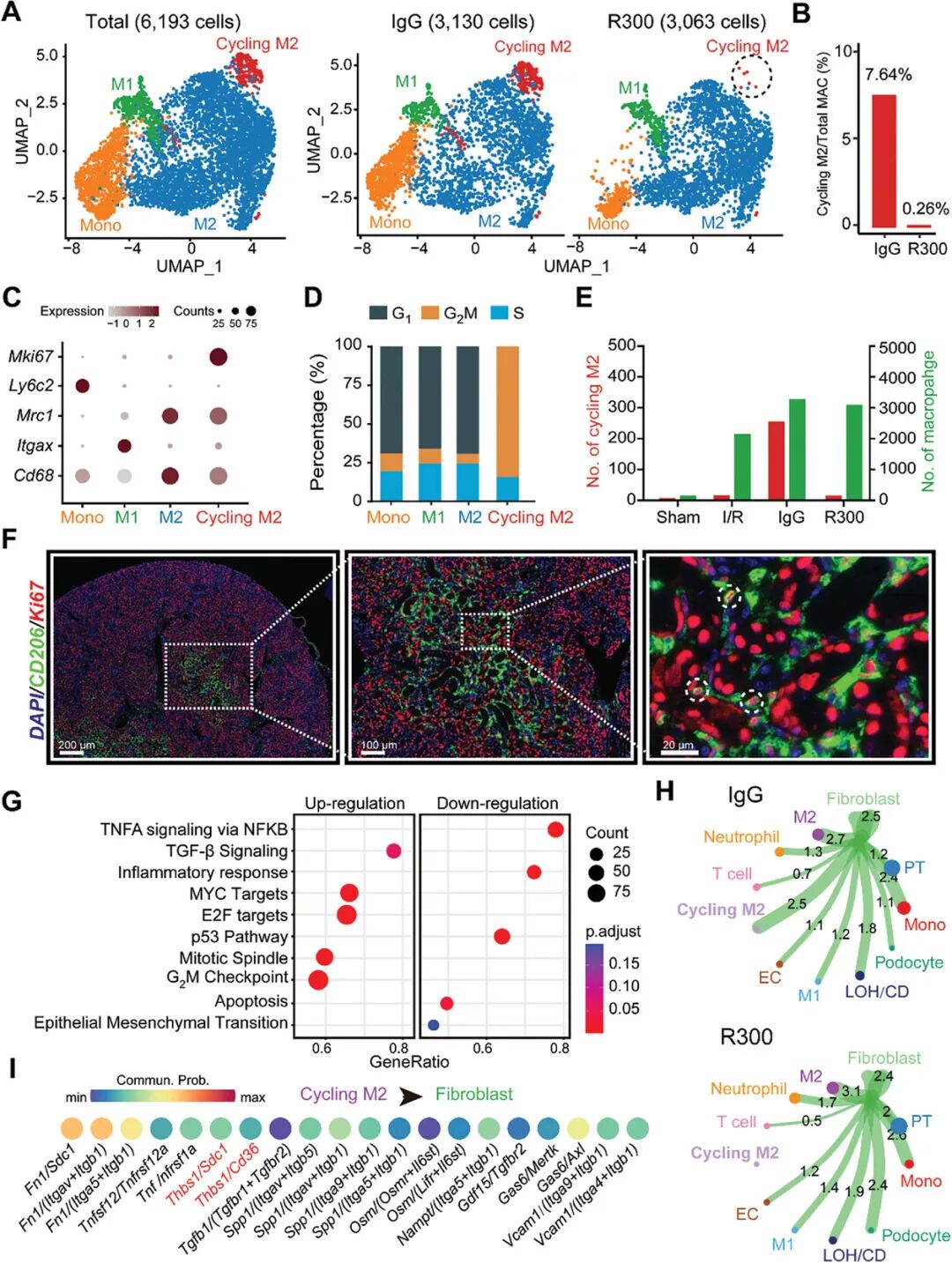
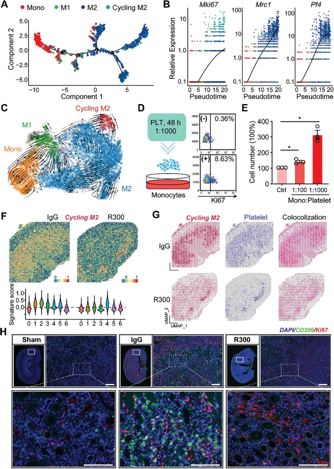
接下来,研究人员分析了巨噬细胞亚群,发现一种独特的增殖巨噬细胞亚群(“循环M2”,图4A-D),拟时序表明循环M2可能分化为M2巨噬细胞(图5C),空间上循环M2巨噬细胞与血小板特征共定位(图5F、G),表明循环M2的存在和活性受血小板调节。

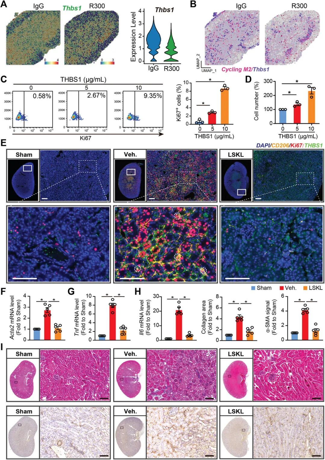
此外,与R300处理的肾脏相比,Thbs1在IgG处理的受损肾脏中的表达增强,这种趋势与循环M2的基因特征同时发生,存在显著共定位(图 6A、B)。RAW 264.7单核细胞增殖实验、LSKL肽拮抗THBS1表达小鼠实验及THBS1基因敲除小鼠模型均证实,THBS1沉默在减少肾实质纤维化与限制循环M2增殖的潜力。

图4 一种新的血小板依赖性亚群循环M2巨噬细胞表现出促纤维化特征

图5 血小板结合驱动循环M2巨噬细胞的增殖和存在

图6 血小板THBS1拮抗作用可减少循环M2增殖并缓解肾纤维化

综上所述,研究团队发现了一种血小板依赖性循环M2巨噬细胞,其特征是促纤维化与增殖能力的增强,并证实血小板来源THBS1的减少通过靶向循环的M2巨噬细胞群来显著抑制肾纤维化,这表明其作为AKI情况下的治疗靶点的潜力。

原文链接:https://onlinelibrary.wiley.com/doi/10.1002/advs.202308505


-end-

加入单细胞行业交流群,请关注公众号回复“进群


分享到:
关于单细胞测序网
单细胞测序网以“加速单细胞测序产业转化”为核心理念,打造聚焦单细胞测序及时空组学领域的资讯和产业服务平台。我们与全国上百家医疗机构、科研机构、专业协会、第三方实验室以及单细胞测序科技企业建立紧密合作关系,以专业深度的视角,给行业从业人员传递最新最全的科研资讯和产业信息。
微信公众号
友情链接:单细胞测序网  早筛网